新途径省考事业单位课程与课表汇总
这份文档汇总了新途径省考、事业单位及相关笔试课程、课表、班型、价格与开课节奏信息,适合搜索新途径课程安排、新途径课表、省考班、事业单位课程、基础班、刷题班、冲刺班、夜课与集训营的用户阅读。
快速了解
本文适合谁
准备省考或事业单位考试、需要系统规划课程的考生
本文讲什么
这份文档汇总了新途径省考、事业单位及相关笔试课程、课表、班型、价格与开课节奏信息,适合搜索新途径课程安排、新途径课表、省考班、事业单位课程、基础班、刷题班、冲刺班、夜课与集训营的用户阅读。
你接下来可以做什么
可以继续查看课程中心、品牌介绍和学习工具,进一步了解课程、师资与学习支持服务。
主题关键词
新途径省考事业单位课程与课表汇总
这份文档汇总了新途径省考、事业单位及相关笔试课程、课表、班型、价格与开课节奏信息,适合搜索新途径课程安排、新途径课表、省考班、事业单位课程、基础班、刷题班、冲刺班、夜课与集训营的用户阅读。文中集中整理了课程亮点、班型组合、时间安排和适合人群,方便快速查找适合自己的课程信息。
核心亮点
覆盖基础班、刷题班、冲刺班、模王课程、夜课、集训营、暑期课程与课表类内容。
保留课程时间、课程组合、价格区间、适合人群与老师安排等高价值检索信息。
适合后续继续拆分为课程列表页、单课程专题页或课表汇总页。
本主题中高频出现的老师与人物包括:郭恒远、梁瀚彬、李由、白曦媛、柴一奘、谭军。
本主题覆盖的高频检索词包括:呼和浩特、内蒙古、省考、事业单位、面试、课程、课表。
详细内容分组
“圆梦”集训营课表

星途径🔥“圆梦”集训营课表!
学食住行一体集中管理,严格督学! 基础+冲刺+巩固科学阶梯式教学,把关学习进度 10-3期:1.6开;10-4期:1.9开;10-5期:1.11开……
26公考14天基础课仅299💰
🔥新途径特惠课程14天299基础夯实班!
🍑水果膳食随便吃~
✒️学习用品随便用~
✨进面上岸随便上!!!

26省考基础+刷题+冲刺高能组合
26省考基础+刷题+冲刺高能组合
10天省考基础➕7天冲刺[向右R]1080
10天省考基础➕10天刷题[向右R]999
10天省考基础➕10天刷题➕7天冲刺[向右R]1780
10天刷题➕7天冲刺[向右R]1580
#呼市新途径 #新途径 #考公考编 #国考省考 #26国省考 #省考备考 #省考 #内蒙古公务员考试 #公务员上岸 #考公

27天省考逆袭💥基础
27天省考逆袭💥基础+刷题+冲刺
7 天「基础 + 刷题 + 冲刺」组合课程直接把备考给你安排的明明白白! ✅ 10天基础夯实班:申论 / 判断 / 数资 / 言语全科目精讲,郭恒远、李由等铭师带队,把知识点掰碎了喂给你 ✅ 10天强化刷题班:每期内容一致不用重复报,刷透高频考点,把基础练到肌肉记忆 ✅ 7天冲刺:考前终极复盘,把分数焊死在进面线上 🔥1869👉27天完整备考周期,平均每天才69 #省考 #新途径 #公务员上岸 #备考攻略 #公务员 #公考 #呼市新途径 #公考机构

299的公考基础课!体验感直接拉满谁懂啊✨
299的公考基础课!体验感直接拉满谁懂啊✨
宝子们!新途径299的基础课,体验感真的太太太足了💯
✅ 课程规划:科学到想夸爆
言语、判断、数资、申论都有详细每日安排,从知识点拆解到刷题训练,循序渐进带学,小白也能跟着节奏走~ !
✅ 免费文具:直接送到手边
笔、笔袋这些备考刚需,新途径直接提供!整整齐齐摆在那里,拿起就能学,省了自己带文具的功夫~
✅ 每日鲜果:学习间隙的小幸福
每天都有新鲜水果供应,苹果、柿学累了来几颗,补充能量又解乏,备考幸福感直接up!
✅ 个人学习档案:针对性拿捏
每个学员都有专属学习档案,能清晰看到自己的进度、薄弱模块,再也不用盲目刷题,精准提升效率超高~
299能get到这么多,备考26国省考的宝子们可以冲一波!
#公考机构 #呼市新途径 #新途径职教 #国考省考 #考公考编 #26国省考 #内蒙古公务员考试 #基础课 #备考经验 #事业编备考

郭恒远🔥事业单位综A【基础+刷题+考前】
郭恒远🔥事业单位综A【基础+刷题+考前】
明天省考的考宝们
预祝大家超常发挥💪考的都会,蒙的都对!
.
事业单位双保险的同学们
A类 考后可以继续冲刺郭老师的综应哦~
趁热打铁🔨

今年的新途径🌞暑期999来啦!
来!暑期第二期不会报的,这一篇就够了🔥
新途径暑期29天,第二期
- 20-8.17
999不包住,1724含住宿
课程包含:14天系统精讲(含4科归纳总结)+15天强化刷题(含4科归纳总结)
.
可拆分报
【1】14天系统精讲
- 20-8.2
299不包住,649含住宿
.
【2】15天强化刷题
700不包住,1075含住宿
第一期:7.24-8.7
爹二期:8.3-8.17
.
不明白的直接问,厚抬踢总管就🉑️

来!暑期第二期不会报的,这一篇就够了🔥
“郭妈”不语,只是一味地讲申论😂
最新版《申论·80讲》已更新✅
.
学过的考宝们,应该都知道
郭老师的课向来讲得很细,很多点可能都是大家之前没注意到的
.
📝新版包括基础知识、概括、原因、启示、复合类等80个常考知识点
🥳内容敲全

内蒙古林草专项面试冲刺

星途径🔥内蒙古林草专项面试冲刺!9.9!
林草热点、护绿护林专题、生态建设、重要讲话 谭军、白曦媛、李由…… 限时9.9 今晚19:00首播!
你没看错 这就是星途径的省考千人班
你没看错 这就是星途径的省考千人班
事业单位数据可视化👀岗情一览无余
🔥岗位人数不确定?岗位情况不乐观?岗位分析不到位?
✨一张图带你搞定!热门冷门职业全分析!岗位情况全了解!岗位人数早知道!

新途径20天决胜班安排🔥4980
[清单R]新途径20天决胜适合人群:基础薄弱,知识结构不完善的同学~可以巩固基础,讲练结合!
[打卡R]下两期开课时间
9🈷️16日-10🈷️5日
9🈷️19日-10🈷️8日

新途径26省考集训营课程安排🔥
📆课程时间灵活性强,系统化学习,封闭式管理
🔥适合备考时间比较宽裕的同学
✨课程有优惠券🉑用

新途径28天精讲✨13800(讲义🆓)
⏰下三期课程安排
9🈷️15-10🈷️12
9🈷️19-10🈷️16
9🈷️24-10🈷️21
周期稍长,适合基础强化,突破瓶颈
✨5天言语➕5天判断➕8天数资➕10天申论

新途径299🔥14天高强度精讲实班
✨课程特点:特惠 特惠 还是特惠!14天基础夯实班院长代课!稳固基础!
🍔每日膳食 水果小食 元气满满
📖课程设置早起鸟晨读安排~常识问题迎刃而解!

新途径5000题谁还没领🔥
✨今日推荐新途径黑科技【新途径笔试AI】
🔥里面备考套题,随时练习
📖每日时政常识安排
✒️快练背诵统统安排

新途径5天模王课程🔥4000安排
✨课程特点:突破公考瓶颈期,短时间提分效果显著!高压授课,高效提分
🔥专业师资带队,课程以大量刷题为主,以历年套题为主!
⏰5天课程安排仅4000,课程🉑天报!

新途径郭恒远老师10月课程安排
新途径郭恒远老师10月课程安排
[向右R]【19天强化刷题】10.10-10.15综A
[向右R]【模王套题刷】10.22-10.24综A
[向右R]【28天模块精讲】10.3-10.12申论
[向右R]【28天强化刷题】10.27-11.5申论
下一位老师更谁👀
#公考机构 #事业编备考 #国考省考 #事业单位备考 #国考备考 #新途径 #呼市新途径 #26国省考 #公务员备考 #事业单位联考

新途径近期开了什么课❓不止有国省考哦
新途径近期开了什么课❓不止有国省考哦
[向右R]26年度遴选和公开选调-案例分析与对策性论文
[向右R]电网笔试-10天讲练结合(包括电力能源与实时zz)
[向右R]多伦县社区工作者笔试课-12天讲练结合(包括社区工作知识和法律法规知识)
[向右R]25年银行笔试(行测基础/刷题+英语+银行专业知识)
[向右R]26年地震局事业单位笔试课(7天行测基础/刷题+6天公共科目)
[向右R]内蒙古能源集团所属单位笔试(4天综合能力)
[向右R]呼和浩特石化分公司秋季招聘(行测基础/刷题/专业知识)
#新途径 #呼市新途径 #遴选选调 #内蒙古能源集团社招 #社区工作者笔试 #银行笔试 #电网笔试 #事业编备考 #定向选调 #公考机构
沾座式听👇

新途径模考+模考+冲刺🔥
✨模王课程优势:校长院长强强联合,高压授课,高效提分!
✨模考课程优势:一比一还原考场,提前感受考场氛围,答题时间与考试一致!
✨冲刺课程优势:知识点串联,讲练结合,让知识点更加巩固!

新途径模王冲刺课程安排✨
⭐新途径事业单位考前冲刺,考前怒提30分!
✨课程各有优势,🉑满足不同备考需求
🎁事业单位套题,助力考生!

新途径省考结课仪式感满满🌷
新途径省考结课仪式感满满🌷
新途径的学生新途径宠🫶🏻
鲜花蛋糕祝福 满满的祝愿
- 14㊗️大家考的全会 一举上岸
#新途径[话题]# #省考[话题]# #呼市新途径[话题]# #公考机构[话题]# #省考祝福[话题]# #公务员上岸[话题]# #考公考编[话题]#

新途径省考夜课在职班✨打工人上岸福音
新途径省考夜课在职班✨打工人上岸福音
谁懂啊!白天搬砖晚上备考的苦终于有救了! 26 年省考笔试夜课在职班直接把课堂搬进下班后的时间⏰ 2.1-2.4 言语、2.5-2.10 申论、2.11-2.14 判断、2.22-2.27数资 在职考公人别再孤军奋战了,跟上大部队一起冲刺上岸🚀 #省考 #新途径 #公考机构 #线上线下学习 #在职 #省考夜课 #新途径在职夜课 #呼市新途径 #公务员上岸

新途径事业单位考前冲刺直播🔥蹲
新途径事业单位考前冲刺直播🔥蹲
10月24日晚-25日
19:00-20:00 常识 柴一奘
20:00-21:00 综应A/B/C/D/E
21:00-21:30言语 梁瀚彬
21:30-22:00数资 史言
22:00-22:30判断 王佳乐
7:00-8:00 常识 柴一奘
#事业单位联考 #事业编上岸 #事业编备考 #事业编 #呼市新途径 #新途径 #26事业编 #国家事业单位 #事业单位冲刺 #事业单位备考

新途径事业单位三大冲刺班🔥
新途径三大究极提升班🔥模王,模考,冲刺课程即将开启!
🎉高压授课,强化训练,提前体验考场氛围,考前怒提30分!

星途径26年省考结课仪式

给大家准备的蛋糕和鲜花,还有老师们的祝福祝福大家26年考试过过过
星途径国考面试课表已出

星途径国考面试课表已出!1.15起滚动开课!
国考面试即将出分,星途径为你保驾护航
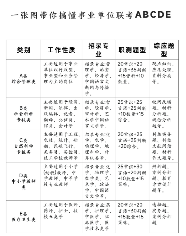
一张图搞懂内蒙古事业单位

一张图搞懂内蒙古事业单位
常见问题
新途径省考事业单位课程与课表汇总 主要适合哪些考生或家长阅读?
适合正在比较班型、规划学习周期、关注课程安排和课表节奏的备考学员。
这篇文章重点介绍了新途径的哪些内容?
文章围绕 事业单位备考 相关信息展开,帮助用户快速了解新途径的服务内容、学习支持、课程安排或品牌信息。
如果想继续了解课程或到校服务,下一步可以看什么?
可以继续查看官网课程中心、品牌介绍页、学习工具页,或者结合相关文章进一步了解具体课程、师资与服务支持。